📋 User Manual💬 Session
Multi-round Session
概念
会话
会话是用户与AI助手之间的一次完整对话过程,通过保持上下文连续性,让AI能够"记住"之前的交谈内容,从而实现连贯的多轮对话和持续性的任务处理。
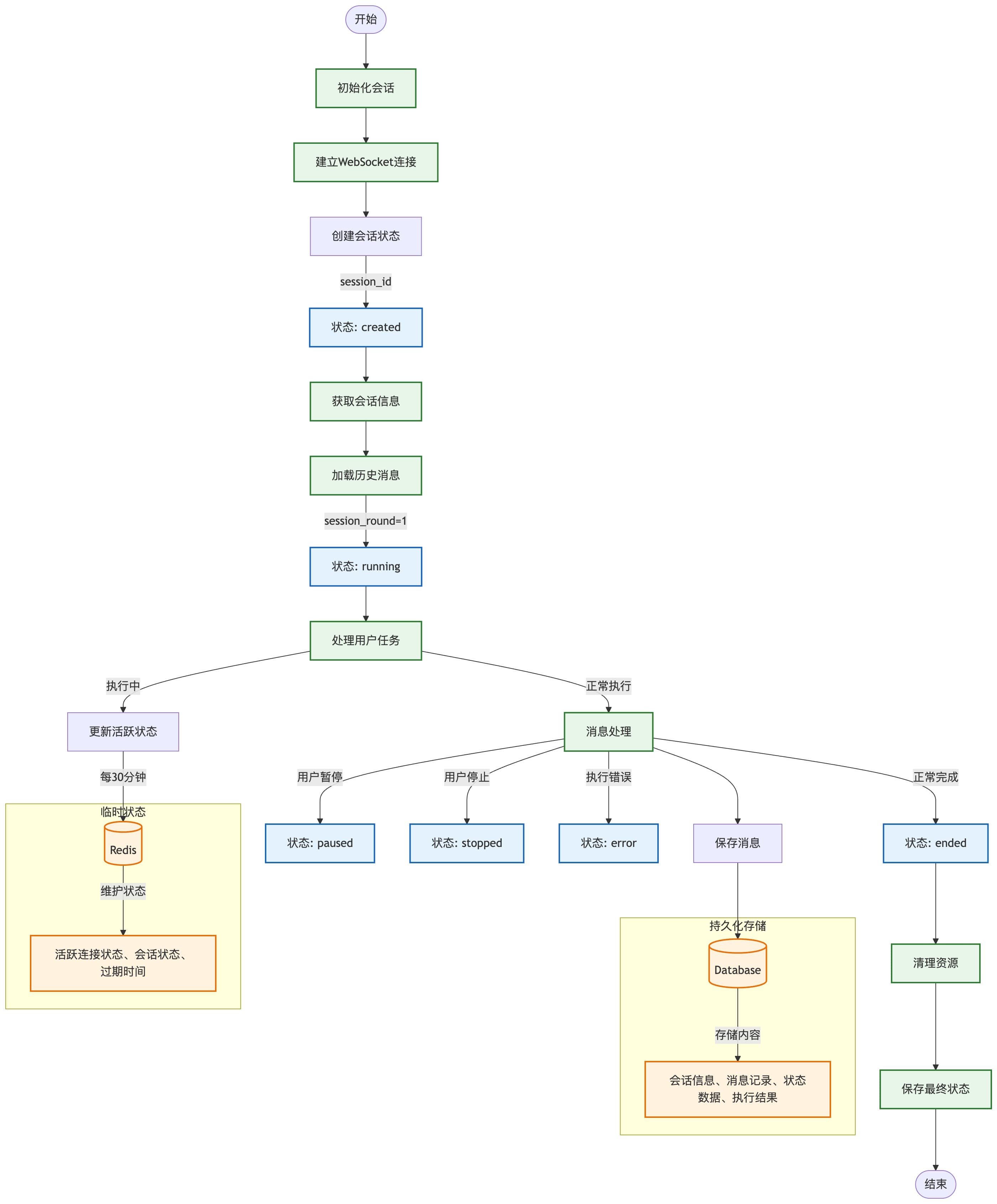
流程图

会话状态
- Created(已创建)状态
- 初始状态
- 完成基础初始化
- 准备运行环境
- 等待开始执行
- Running(运行中)状态
- 核心执行状态
- 包含子状态:
- Processing:处理中
- WaitingResponse:等待响应
- NextRound:准备下一轮
- 支持多轮对话处理
- Paused(暂停)状态
- 临时暂停执行
- 保存当前状态
- 维持资源不释放
- 等待用户恢复
- Stopped(已停止)状态
- 用户主动停止
- 执行资源清理
- 保存最终状态
- 准备结束会话
- Error(错误)状态
- 执行过程出错
- 记录错误信息
- 执行错误处理
- 可能转为stopped状态
- Ended(已结束)状态
- 最终状态
- 保存会话结果
- 归档会话数据
- 释放所有资源
单轮会话的状态转换
