Coder
Concept
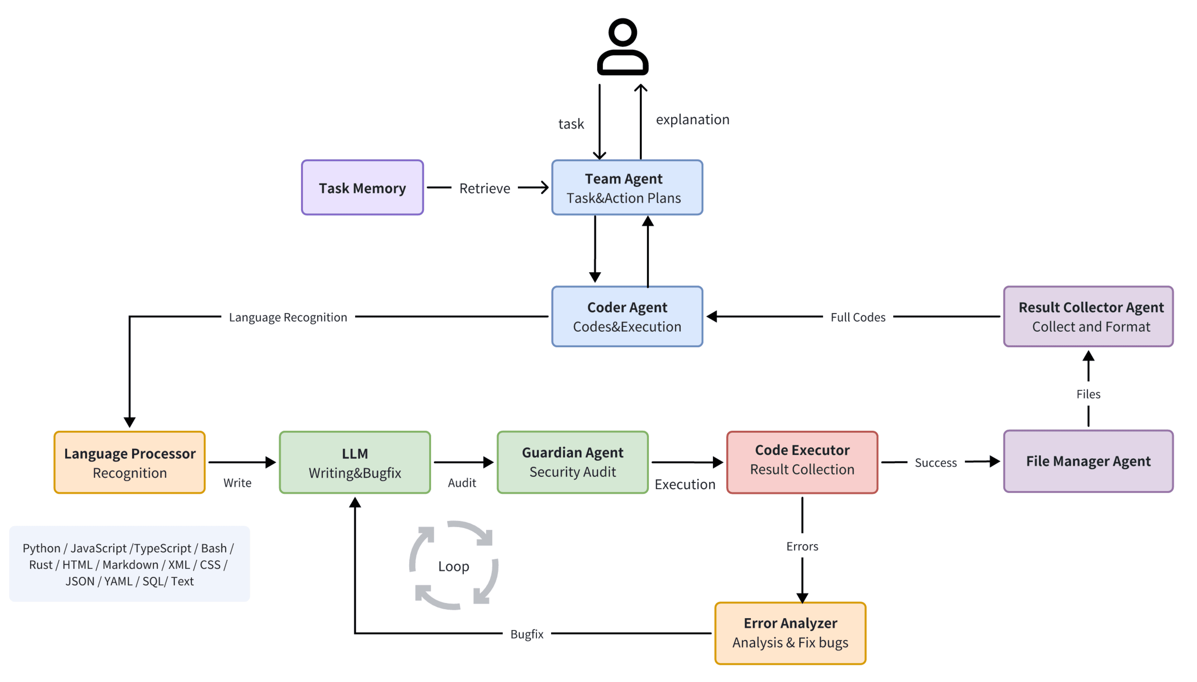
Coder is an intelligent programming assistant, which can understand the needs of users and automatically generate, execute and debug code.
Coder supports more than ten programming languages (such as Python, JavaScript, HTML, etc.), and has automatic error detection and repair capabilities, allowing users to complete code-related tasks without going into the details of programming.
Components

Supported Languages
| Type | Languages | File Extensions |
|---|---|---|
| Executable | Python | .py |
| JavaScript | .js | |
| TypeScript | .ts | |
| Shell/Bash | .sh | |
| Rust | .rs | |
| Markup | HTML | .html |
| Markdown | .md | |
| XML | .xml | |
| CSS | .css | |
| Configuration | JSON | .json |
| YAML | .yaml/.yml | |
| SQL | .sql | |
| Plain Text | .txt |